Message

Bivalves Collapse

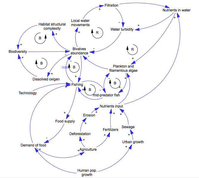
Feedback mechanisms

The bivalve mollusk reef regime

  • Filtration feedback (local, well established): The filtration feedback consist of the function bivalves perform for the aquatic ecosystem. They increase local movement of water and remove nutrients and small particle from water resulting turbidity. Clearer water favors the growth of bivalves populations as well as other species, bivalve reefs by creating habitat structural complexity and increasing dissolved oxygen in the water.
  • Competition feedback (local, well established): This feedback capture the competition between bivalves and plankton and filamentous algae for resources, in this case nutrients. Both group of species depend on nutrients for survival, however, by dominating the ecosystem both reinforce the conditions favouring their growth. 
  • Herbivourous fish feedback (local, proposed):  Reefs provide habitat for fish that can graze on algal populations, decreasing the growth of algae and enabling the continued maintenance of bivalves.

The low bivalve mollusk density regime

  • Plankton feedback (local, well established): Plankton and filamentous algae grow well in turbid water with low levels of dissolved oxygen. Hence, when bivalves fail to deliver their filtration function, plankton and filamentous algae prosper by taking advantage of the nutrients surplus that bivalves leave, reducing in turn dissolved oxygen and reinforcing their growing conditions.  This feedback is the same mechanism as the filtration feedback.
  • Fishing feedback (regional, proposed): As bivalves abundance decrease and biodiversity is less supported by habitat complexity built by bivalves reefs, fishing productivity is reduced, hence food supply, resulting on an increase of food demand. A local increase on food demand sends a signal through the market to import food from somewhere else, or increase food production locally. Although it's very hard to track how the signal dissipates on the market and where the replacing goods come from, one can certainly expect that at least some of them will work as incentive to increase agriculture, nutrients use and hence nutrients input. The latest is one of the drivers that initially trigger bivalves collapse. 

Drivers

Important shocks

  • Eutrophication or hypoxia events (local, proposed) produced to weather or marine currents can lead to a temporary growth in alage that can overwhelm herbivore grazing.

The main external direct drivers that contribute to the shift include:

  • Nutrients input (local, well established): Nutrients usually come from agricultural activities or urban settlements. The increase of nutrients in water can increase plankton and algae abundance, as well as turbidity, reducing the habitat preferences of bivalves through the plankton and competition feedbacks described above.
  • Fishing (local, well established): Fishing directly reduces bivalves abundance and mid-predator fish which consume plankton and algae. Hence, favoring the abundance of the later.

The main external indirect drivers that contribute to the shift?

  • Technology (regional, well established): Technology increase the efficiency of fishing effort, both for fish and oyster fisheries.
  •  Food demand increase fishing pressure locally, as well as incentives to increase agricultural productivity. The later may include the use of fertilizers or the expansion of the agricultural frontier, both leading to increase leaking of nutrients into water bodies.
  • Urbanization (regional, well established): urban development in coastal areas increase the production of sewage and the leakage of nutrients and sediments into water bodies.
  • Human population (regional, well established): Human population growth both in numbers and density has been strongly correlated with the increase of nutrients in coast lines (Diaz and Rosemberg 2008). Human growth increase urbanization and food demand.

Slow internal system changes that contribute to the regime shift include:

  • Nutrients in water (local, well established): the build up of nutrients in water is a slow process that is balanced by bivalves filtration and other organism consumption. Only when surplus levels are reached, plankton and algae take advantage and tend to dominate.
  • Reef structure (local, well established):  reefs are slowly produced and slowly destroyed.  By producing habitat complexity bivalves can increase the resilience of bivalve populations.