Arctic mobility
Feedback mechanisms
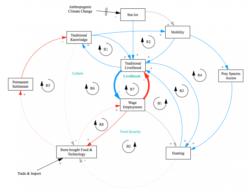
Regime 1: Traditional livelihood
B1: Traditional livelihood - Wage-employment - Hunting (local, well-established, balancing feedback)
This feedback loop represents Inuit communities which rely on traditional livelihood based on hunting, supplemented with part-time or seasonal jobs to be able to pay for equipment and increased fuel costs (ICC 2008). Changing sea ice dynamics makes this necessary since they need to travel longer distances in order to hunt and fish (Ford 2008).
Continuing hunting has a positive impact in maintaining the traditional livelihood. For the local communities to continue in Regime 1 it is crucial that they manage to supply their communities with traditional food. If people are able to maintain their traditional way of living, they depend less on wage employment. This will for example prevent that younger generations move south (ICC 2008). If this happens there won’t be a shift towards undesirable regime 2. In this sense, wage employment can support regime 1.
B2: Hunting - Store-bought Food & Technology - Wage-Employment (local, well-established, balancing feedback)
In this feedback loop, the food resources brought by Hunting are supplemented by Store-bought Food & Technology, shown by the negative causal link. In other words, if returns from hunting are low, the amount of food purchased increases. An increase in the amount of food purchased requires increased financial resources, brought by increased Wage-Employment, represented by a positive causal link (as illustrated by R8).
In regime 1, we assume Traditional Livelihood is dominant, and that Wage-Employment refers to part-time or seasonal jobs able to finance more/better hunting excursions. In regime 2, we assume Wage-Employment, now representing full-time jobs, and Store-bought Food are dominant, with Hunting as the supplement. Depending on what variables that are dominant, this feedback may result in oscillations between hunting and wage employment.
R1: Traditional knowledge - Traditional livelihood (local, well-established, reinforcing feedback)
Traditional livelihood is positively linked to traditional knowledge, and together constitute a reinforcing feedback for regime 1 when people are actively pursuing traditional livelihoods. It is also undesirably reinforcing for regime 2, when fewer traditional livelihoods (and therefore traditional knowledge) are sought. Traditional knowledge is related to the nomadic way of living (e.g. know how to orientate by landmarks, follow wildlife migration patterns) and is an important part of Inuit livelihood (ICC 2008, Sørensen 2010, Laidler et al 2009, Hastrup 2009).
Currently, climate change has a negative impact on traditional knowledge as it gets harder to predict weather and ice conditions in order to go out hunting (Hinzman et al 2005, Hastrup 2009). Social changes (e.g. shifting norms), technology advances (e.g. GPS) and community dynamics (e.g. more opportunities for a stable income) are also challenging the preservation of traditional knowledge (Kral 2003, Takano 2004) that is vital for maintaining regime 1. In order to remain relevant knowledge and pass on to subsequent generations the Inuit need to practice and uphold their skills (Laidler et al 2009, Aporta 2004).
R2: Mobility - Traditional Livelihood - Traditional Knowledge (local, well-established, reinforcing feedback)
Mobility is a key feature of the Inuit’s traditional semi-nomadic way of life. Mobility refers to the ability to traverse the sea, snow, and ice by either traditional or contemporary means. It has a positive causal link to traditional livelihood, which requires daily travel for numerous aspects: following prey migrations, adapting to weather and seasonal climatic conditions, communication, trade and use of food caches (Sørensen 2010, Hastrup 2009, Ford 2008). As previously stated, the use and practice of the traditional skills necessary for traditional livelihoods and mobility in the arctic maintain the cultural store of traditional knowledge, and so is positively affected and linked to both respectively. Loop R2 constitutes a desirable positive feedback loop for regime 1, and an undesirable positive feedback loop in regime 2 (with loss of traditional knowledge). The sea ice variable is positively linked to mobility and is determinant for the direction of the feedback (i.e. if traditional livelihood will increase or decrease).
R3: Hunting - Traditional Livelihood (local, well-established, reinforcing feedback)
The Inuit traditional livelihood is based primarily upon hunting for subsistence and trade. The act of the hunt requires the entire knowledge-skills package present in the traditional livelihood. As a simple reinforcing feedback, more time devoted to hunting has a positive causal link with the increased use and perfection of this skills-package; and the more the traditional way of life becomes a viable livelihood, the more one’s preoccupation becomes hunting. Similarly, in regime 2 this feedback is reinforcing an undesirable outcome in making traditional livelihoods less viable, as more time is reallocated away from hunting to wage paying jobs (Hastrup 2009, Ford 2008, 2010).
R4: Prey Species Access - Hunting - Traditional Livelihood - Traditional Knowledge - Mobility (local, well-established, reinforcing feedback)
The larger reinforcing R4 feedback loop represents the overall functioning of regime 1, with the previously described reinforcing feedback loops R1, R2, and R3 making up its sub processes. Again, sea ice, as an overarching system variable, acts as an internal driver for R4 and its component processes (in both regimes 1 and 2) because sea ice dynamics are crucial for mobility and consequently for Inuit to have access to the prey species they hunt. This then has a positive impact on hunting, thereby maintaining and strengthening traditional livelihood and traditional knowledge, as previously stated.
Regime 2: Wage-employment
R5: Store-bought food and technology - Permanent settlement - Traditional knowledge (local, well-established, reinforcing)
Increases in economic development, in terms of trade and import, leads to access to store-bought food and technology that in turn enables a more permanent settlement (Hastrup 2009). The effect of a more centralized community structure with increased wage-employment dependency leads to a reduction of traditional knowledge and traditional livelihood. As traditional knowledge is being lost, people are relying more on store-bought food and technology, leading to more permanent settlements (Ford 2008).
This reinforcing loop, drives the community away from regime 1 towards undesirable regime 2 depending on the community’s vulnerability, on how they will adapt and manage to reach a pathway where they find balance between wage employment and traditional livelihood.
R6: Store-bought Food & Technology - Wage Employment - Traditional Livelihood - Traditional Knowledge (local, well-established, reinforcing feedback)
The reinforcing feedback loop is representative of an unstable system state, indicating that there may be a transformation between regimes 1 and 2 currently in progress. Which regime R6 pushes the system toward is dependent upon whether feedback loop B1 (supporting desired regime 1) or R8 (supporting undesired regime 2) is dominant. Reliance on goods from a store is positively-causally linked to earning a wage in order to pay for them. This makes it necessary to devote more time, energy, and resources to working a paying job rather than pursue traditional livelihoods, which is represented by their negative causal relationship (i.e. loop R7). This then has the positive-causal effect of diminishing the need and use of traditional knowledge of the Inuit culture, furthering dependence on store-bought goods (in communities where they are available).
R7: Traditional Livelihood - Wage employment (local, well-established, reinforcing feedback)
Inuit’s traditional way of living derives from a nomadic lifestyle since they hunt for subsistence and follow the game (ICC 2008, Sørensen 2010). This regime is characterized by reliable sea ice conditions and weather patterns, high mobility (following the game) and traditional knowledge. Due to anthropogenic climate change the global average temperature increases and sea ice thickness and duration decreases, which is restricting the possibilities for traditional livelihood (Dicks 2011) and pushes the system to the second regime dominated by wage-employment activities. This negative polarity is indicating that the dominating regime is subject to pressure from reinforcing feedback loops.
If conditions for regime one is dominating (e.g. good climatic conditions, sufficient transferring of traditional knowledge) than that will be the basin of attraction. Conversely, if Inuit’s available resources continue to fall out of reach, younger generations adopt settled lifestyles, and social pressures increase (Inuit politician advocating economic development of the Arctic region), wage-employment threatens to outright replace traditional hunting and subsistence livelihoods and with it traditional knowledge and practices of the Inuit. The trend is indicating that there is a shift in various Inuit communities from a more traditional way of living to a less flexible way of living with a part time or full time job (Kral 2003, Ford 2008).
R8: Wage Employment - Store-bought Food & Technology (local, well-established, reinforcing feedback)
As mentioned previously, reliance on store-bought goods is positively-causally linked to earning a wage in order to pay for them. The more dependent communities become on store-bought goods makes them devote more time to work for a paying job and leaves them with less time and financial resources to support hunting activities (Ford 2008). This pushes them away from the first towards second regime.
Drivers
Shift from Regime 1 to Regime 2
- Anthropogenic climate change (global, well-established) is causing a warmer climate that in turn is changing sea ice conditions (e.g. thinner and unstable sea ice), wildlife and weather patterns (e.g. stronger wind from new directions) in the Arctic (IPCC 2007, Dicks 2011). There is a system-wide response to anthropogenic climate change that affects humans in various ways (Hinzman et al 2005). The non-linearity in how ice conditions affect communities (and also between groups) can be attributed to community dynamics, adaptive capacity and resource use flexibility (Laidler et al 2009), which underlines the notion of context dependency. Hunting traditional food is a central part of being Inuit and this procurement is depending on reliable ice conditions since they need to be mobile to follow the game. Uncertainties when predicting weather and ice conditions are associated with higher risks when travelling or hunting (Hastrup 2009). Lack of safe sea ice will therefore restrict the mobility and access to important hunting grounds and prey species, which in turn impede their traditional way of living (see figure 1, R2).
- Trade and import (local, proposed) have been present for a long time in Arctic communities (e.g. fur trade in Alaska, Canada and Greenland from early 20th century) and have resulted in more centralised community structures with access to store-bought food (Hastrup 2009, ICC 2008). Without safe ice travel routes that can be used to reach important hunting grounds, Inuit need to substitute prey species with store-bought food (Ford 2008) inferring that there is a higher need for wage employment. Permanent settlement is therefore becoming a recurrent part of Inuit communities. In more remote areas (e.g. Thule in Greenland) wage-employment is not an option since trade and import is not as frequent (e.g. shipping once or twice a year). Consequently Inuit in places like Thule are relying (more) on the traditional livelihood and need to be flexible and mobile in order to cope with changing ice conditions and to endure food security (Hastrup 2009). However, most of the Inuit communities now live from a combination of wage-employment and traditional hunting activities and parts of the Arctic region are tied to the global economy (IPCC 2007, Nuttall 2005). Access to store-bought food can be considered to be a requirement for shifting towards the second regime; consequently trade and import are external drivers and underlying criteria.
- Traditional knowledge (local, well-established) is interconnected with the first regime (dominated by traditional livelihood) and the erosion of knowledge will contribute to the transformation into a system dominated by wage-employment or an alternative unknown state. This will be a driver for change since it is part of a reinforcing feedback loop (see figure 1, R2) as traditional knowledge is vital for Inuit culture, hunting and safe travelling (Laidler et al 2009, Hastrup 2009, Gearheard et al 2006, ICC 2008).
Anthropogenic climate change is affecting the use and wealth of traditional knowledge since some environmental conditions are changing faster than the language used for traditional livelihood activities (e.g. gained knowledge about hunting grounds does not correspond to reality due to changed topography). Knowledge on how to orient and forecast weather and ice conditions are not as reliable, wherefore hunting, travelling, as well as self-confidence are affected (Hastrup 2009, Hinzman et al 2005).
Advances and access to technology can amplify the erosion of traditional knowledge since it can be used as a substitute (e.g. GPS and satellite information instead of land-based knowledge and skills). Although technology can be useful when adapting to changing sea ice, younger Inuit and part time hunters are likely to miss out on traditional knowledge (Laidler et al 2009, Aporta 2004, Takano 2004, Gearheard et al 2006). This affects the possibility to sustain the first regime and if more people take part time jobs and young people grow up without adequate traditional education, then this can exacerbate the regime shift.
- Food security (local, well-established) is an important internal driver since access to nutritious food is a critical part of human well-being. Food access is unfortunately constrained and vulnerable to environmental changes caused by anthropogenic climate change and has a detrimental impact on traditional livelihood (IPCC 2007). Access to prey species (by sufficient hunting) or store-bought food (by trade and import) can have a balancing or amplifying effect on regime one depending on ice conditions and socio-economic factors. As an example, increasing fuel and commodity prices or bad ice and weather conditions are hampering the access to prey species (see Ford 2008, figure 7). This leads to a transformative and reinforcing feedback where the Inuit have to substitute traditional foods or adapt to an alternative lifestyle in order to secure their sustenance (see figure 1, R4). If the community has satisfying access to prey species, or if they can hunt part time and get access to store-bought food, then this will have a balancing effect on the traditional livelihood regime (see figure 1, B1 & B2). In some cases wage-employment will enable Inuit to keep their traditional livelihood since the younger generation can stay in the area, gain traditional knowledge and preserve the Inuit culture (ICC 2008). In other cases wage-employment is leading to a more individualistic society with an eroding effect on traditional practices (Kral 2003).
Today the Inuit are hunting for subsistence at various degrees and if considering all Inuit communities in the Arctic region we will see oscillations between both regimes and therefore what types of food they live from (i.e. store-bought food or traditional food).This would imply that the Inuit communities are in a transitional phase between these two regimes.
- The generational shift (local, proposed) is illustrating how the younger generation (in some areas) is less interested in traditional harvesting (Laidler et al 2009), derived from a shift in social norms, segregation between generations, less sharing of resources, increasing need of an income and southern educational requirements (Kral 2003, Takano 2004). This shift is linked to a lack of traditional knowledge being transferred between generations due to changing community dynamics (Laidler et al 2009). In some Inuit communities the young generation is growing up in a culturally divided environment characterised by rapid social change that could be seen as a sign of transformation between the regimes, where the youth are trapped between two separate worlds (Kral 2003).
Summary of Drivers
| # | Driver (Name) | Type (Direct, Indirect, Internal, Shock) | Scale (local, regional, global) | Uncertainty (speculative, proposed, well-established) |
| 1 | Climate change | External, Indirect | Global | Well-established |
| 2 | Trade and import | External, direct | Local | Proposed |
| 3 | Traditional knowledge | Internal, direct | Local | Well-established |
| 4 | Food security | Internal, direct | Local | Well-established |
| 5 | Generaltional shift | Internal, direct | Local | Proposed |
Key thresholds
Shift from Regime 1 to Regime 2
- Threshold 1, Mobility: Sea ice cover (thickness and duration) determines access to hunting grounds and ensures stable habitats for prey species. The threshold is reached once mobility is restricted beyond the point where communities can maintain their foraging practices.
- Threshold 2, Food security: Food availability (wildlife migration and vulnerability), access (affordability) and quality (e.g. nutritional value, contaminants) are one of the main considerations when choosing an occupation or livelihood. Once one becomes food insecure, a regime shift is more likely to occur.
- Threshold 3, Culture: Erosion of traditional knowledge and skills (e.g. for hunting and navigation), could eventually result in the “extinction” of Inuit traditional culture - the basis of oral and experiential learning where these skills are acquired.
Shift from Regime 2 to Regime 1
- Threshold 1, Mobility: Limited possibilities to reverse climate change or increase the ice cover and without the ice the Inuit livelihood would be permanently changed.
- Threshold 2, Self-identity: The degree to which Inuit communities identify themselves with their traditional livelihoods, i.e. being nomadic hunters. This is based in individual perceptions, but if commonly widespread/upheld, result in a change of cultural norms.
Leverage points
- Leverage point 1 (local, proposed): Traditional Knowledge - Affecting all of the feedbacks involving the variable Traditional Knowledge (R1, R2, and R4-7), policy support for the teaching and transmission of traditional skills is potentially the most effective and culturally significant leverage point for those attempting to manage the resilience of the Inuit livelihood system. Incorporating cultural programming as part of school curriculums, including more immersive programs like ‘land camps’ offering hands-on training in the field for weeks at a time (Ford et al 2010), can help break undesirable feedbacks threatening the Inuit’s traditional livelihoods. It can also enhance desirable feedbacks, and has the benefit of being feasibly implemented, as demonstrated by Russian Nomadic Schools:
“Nomadic schools provide innovative and culturally appropriate forms of schooling for nomadic reindeer herders in the Russian North. By combining traditional skills and knowledge with national curricula, children are better equipped for modern challenges within a northern context. This form of schooling also supports the preservation of traditional nomadic subsistence livelihoods, as children are able to remain with their parents during the educational process, and parents are free to move while their children are being educated.” (UNESCO, 2009:247)
For example, efforts like land camp and Nomadic school can interrupt the following undesirable feedback loops: R5 (Traditional Knowledge → Store-bought Food & Technology → Permanent Settlement), by replacing the eroding opportunities for learning/teaching Traditional Knowledge caused by more sedentary lifestyles of younger generations in more permanent settlements; and R7 (Traditional Livelihood versus Wage Employment) by offering the opportunity for all Inuit to learn and practice the skills necessary for a traditional livelihood, even for those solely relying upon wage employment, i.e. strengthening the reinforcing loop R1.
In addition to feedback loop R1, managers using Traditional Knowledge as a leverage point could also enhance the following loops, in favor of desired regime 1: R2 (the Mobility loop) bolstering the skills for assessing ice conditions, weather reading, and navigation; R6 and B1, which can both describe the use of Wage Employment in support of Traditional Livelihood; and R4 (the Prey Species Access loop) incorporating the Mobility skills, knowledge about the polar ecosystem, and Hunting skills, in support of Traditional Livelihood.
- Leverage point 2 (local, proposed): Traditional Livelihood - Managers enacting policies directly supporting the Inuit’s Traditional Livelihood would further the effectiveness and achievements brought by those targeting the Traditional Knowledge leverage point, giving much needed aid to Inuit choosing to pursue traditional livelihoods, and crucially those communities where no other livelihood exists. Such actions could take the form of ‘harvester support’, referring to financial support from federal/regional governments and Inuit organizations, for improving the traditional practice of sharing traditional foods within and among Inuit communities; and, for community infrastructure with food-banks and community freezers (Ford et al 2010). The same feedback loops would be affected as in Leverage point 1, and in the same fashion.
- Leverage point 3 (regional, proposed): Store-bought Food & Technology - Similar to leverage point 2, managers could develop strategies for leveraging the available Store-bought Food & Technology (or lack thereof) in order to support the previous/existing regime of traditional livelihood dominance. It would involve measures such as subsidies for healthy [non-processed] food, and traditional food in stores (Ford et al 2010). This would help reduce the financial pressure on Inuit to seek wage employment (weakening undesirable feedback R7), maintain community health and cultural preferences and potentially provide the opportunity for the limited commercialization of traditional livelihoods (bolstering both R6 and B2 feedback loops).
Summary of Ecosystem Service impacts on different User Groups
|
|
|
|
|
|
References (if available) | |
| Provisioning Services | |||||||
| Freshwater | - | (AMAP 2011, Wesche, et al., 2010) | |||||
| Food Crops | |||||||
| Feed, Fuel and Fibre Crops | - | (AMAP 2011, ICC 2008) | |||||
| Livestock | |||||||
| Fisheries | - | (AMAP 2011, ICC 2008) | |||||
| Wild Food & Products | - | (AMAP 2011, ICC 2008) | |||||
| Timber | |||||||
| Woodfuel | |||||||
| Hydropower | +/- | (AMAP 2011) | |||||
| Regulating Services | |||||||
| Air Quality Regulation | |||||||
| Climate Regulation | |||||||
| Water Purification | |||||||
| Soil Erosion Regulation | |||||||
| Pest & Disease Regulation | |||||||
| Pollination | |||||||
| Protection against Natural Hazards | |||||||
| Cultural Services | |||||||
| Recreation | - | (AMAP 2011, ICC 2008, Willox et al, 2013) | |||||
| Aesthetic Values | - | (AMAP 2011, Willox et al, 2013) | |||||
| Cognitive & Educational | - | (AMAP 2011, ICC 2008, Willox et al, 2013) | |||||
| Spiritual & Inspirational | - | (AMAP 2011, ICC 2008, Willox et al, 2013) |
Uncertainties and unresolved issues
The available literature suggests that the system is currently undergoing a transformation/regime shift, with traditional livelihoods being increasingly pressured towards the adoption of other available alternatives. Socio-economic and political differences contribute to a higher degree of uncertainty when generalising, since the prospects for different communities is highly contextual (e.g. remote or accessible areas). In dealing with societal outcomes, trying to judge influences on human decision making is inherently hard to predict, we recognize there are uncertainties. What is clear is that we don’t appear to be in a stable state, currently.